2023年3月1日,永利(澳门)娱乐场官网
何霞红教授团队在环境领域1区Top期刊Journal of Environmental Management(IF=8.7)上在线发表了题为 “Effects of different soil moisture on the growth, quality, and root rot disease of organic Panax notoginseng cultivated under pine forests” 的研究论文。该论文揭示了林下三七的需水特性及土壤水分与根腐病的发生规律。

土壤水分与植物病害的发生密切相关,尤其是由土传病原菌引起的植物病害。三七的主要根部土传病害是根腐病,它的发病受多种因素影响,其中土壤水分是影响根腐病发病率的一个非常重要的因素。不同的土壤水分影响植物根际微生物群落的组成,这与植物病害的发生密切相关。探讨不同土壤水分条件下林下三七根际微生物群落组成,揭示不同微生物群落组成与林下三七根腐病的关系,为建立科学有效的林下三七灌溉管理方法提供支持。因此在本研究中,通过高通量扩增子测序技术探究了林下三七根际微生物群落对土壤水分的响应,探讨根际微生物群落与根腐病的关系。同时,还研究了不同土壤水分对林下三七光合特性、叶片酶活性、产量和品质以及根腐病发生率的影响,为林下三七的科学合理灌溉提供理论依据。
森林生境与三七人工栽培相结合构建的农林复合生态系统是一种创新的三七栽培方式。土壤水分是植物健康生长的关键因素,与植物生物量、次生代谢产物和疾病发生率密切相关。在本研究中,我们利用在不同土壤水分处理下生长的林下三七的生理指标、抗逆性、产量、质量和根腐病发病率,确定了适合林下三七生长的最佳土壤水分。本研究的结果表明,P3处理下的林下三七生长最佳,P1(低土壤水分)和P4(高土壤水分)处理都会加剧林下三七根腐病的发生。利用第三代测序技术用于准确分析林下三七根际土壤微生物群落特征,并确定了与林下三七根腐病相关的微生物群落,进一步的分析表明,高土壤水分会破坏林下三七根际微生物的多样性,导致三七根腐病病原菌的增值,从而导致三七根腐病的严重发生。综上所述,较低水平(P1和P2)的土壤水分会影响林下三七的产量和质量,而无限供水(P4)则会增加林下三七根腐病的发病率,综合分析林下三七的产量、质量和根腐病发生率,P3(80–85% FC)处理是确保林下三七健康生长的最佳土壤水分。本研究的试验结果有助于指导林下三七建立科学的灌溉制度,这不仅有利于节约水资源,更有助于促进林下三七产业的可持续发展。

图1不同土壤水分处理对林下三七根腐病发病率、病情指数和生物量的影响

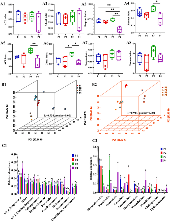
图2 不同土壤水分处理对林下三七根际微生物群落结构的影响

图3 土壤化学性质和三七根腐病的发病情况与林下三七根际微生物群落结构的相关性

图4 不同土壤水分处理下林下三七根际真菌微生物群落的FUNGuild表型预测
永利(澳门)娱乐场官网
林下三七团队博士研究生杨宽为该论文的第一作者,何霞红教授和郭力维副教授为该论文的共同通讯作者。同时永利娱乐场
朱书生教授、王慧玲博士、罗丽芬博士等也参与了部分工作。
本研究得到了国家现代农业产业技术体系建设专项(CARS-21);云南省科技重大专项((202102AE090042, 202204BI090003, 202205AF150018),昆明市科技揭榜制项目(2021JH002),国家级和省级优秀科学家扶持计划,云南省科技创新团队(202105AE160016)等项目资助。
DOI号://doi.org/10.1016/j.jenvman.2022.117069
原文链接://www.sciencedirect.com/science/article/abs/pii/S0301479722026421?via%3Dihub